
Test zeners for basic diode operation using the diode test or ohms scales on your DMM. Zeners can short, but most fail open, or at least they appear to do so. In fact, they may short and pass so much current that they melt inside, quickly opening.
If the zener tests bad as a normal diode, it is bad. If it tests good, it may have lost its breakdown ability and still be bad, though. There’s an easy way to tell using your bench power supply. For this to work, the supply must be able to deliver a voltage at least a few volts higher than the zener’s expected breakdown voltage.
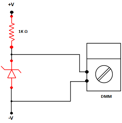
Take a 1 kΩ resistor (brown-black-red) and put it in series with the zener’s cathode, using clip leads. Connect your bench power supply with its + terminal to the other end of the resistor and its – terminal to the anode of the zener. Set your DMM to read DC volts, and hook it across the zener. Turn the bench supply as low as it will go, and then switch it on. Increase the supply’s voltage while watching the DMM. As the indicated voltage rises, it should hit the zener’s breakdown point and the DMM’s reading should stop rising, even though you continue to crank up the power supply.
If the voltage keeps going up past the zener’s breakdown voltage, the part is bad. If it stops very near the rating, it’s fine; standard zeners are not highprecision devices and may be off by a few fractions of a volt. Also, the exact stopping point depends somewhat on the current going through the zener. An open zener won’t stop at all. This test is also handy for characterizing unmarked zeners as long as they are good. When you encounter a dead unmarked zener, determining what its breakdown voltage was supposed to be can be a real problem, unless you can find a schematic diagram of the product. Sometimes you can infer the breakdown voltage from other circuit clues.