Myo Min

Power shortage problems arise when too many USB devices connected to PC are working simultaneously. All USB devices, such as scanners, modems, thermal printers, mice, USB hubs, external storage devices and other digital devices obtain their power from PC. Since a PC can only supply limited power to USB devices, external power may have to be added to keep all these power hungry devices happy.
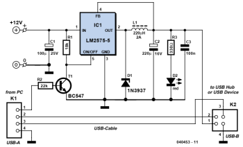
This circuit is designed to add more power to a USB cable line. A sealed 12-V 750 mA unregulated wall cube is cheap and safe. To convert 12 V to 5 V, two types of regulators, switching and linear are available with their own advantages and drawbacks. The switching regulator is more suitable to this circuit because of high efficiency and compactness and now most digital circuits are immune to voltage ripple developed during switching. The simple switcher type LM2575-5 is chosen to provide a stable 5 V output voltage. This switcher is so simple it just needs three components: an inductor, a capacitor and a high-speed or fast-recovery diode. Its principle is that internal power transistor switch on and off according to a feedback signal. This chopped or switched voltage is converted to DC with a small amount of ripple by D1, L1 and C2.
The LM2575 has an ON/OFF pin that is switched on by pulling it to ground. T1, R2, and R1 (pull-up resistor) pull the
ON/OFF pin to ground when power sig nal from PC or +5 V is received. D2, a red LED with current resistor R3, serves to indicate ‘good’ power condition or stable 5 V. C3 is a high-frequency decoupling capacitor. The author managed to cut a USB cable in half without actually cutting data wires. It is advisable to look at the USB cable pin assignment for safety